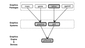
图形系统(R语言)
来自OmicsWiki
Tatsu
(
讨论
|
贡献
)
2023年10月12日 (四) 16:59的版本
(创建页面,内容为“
无框
分类:R语言
”)
(差异) ←上一版本 |
最后版本
(
差异
) |
下一版本→
(
差异
)
跳到导航
跳到搜索
分类
:
R语言
导航菜单
个人工具
登录
命名空间
页面
讨论
大陆简体
查看
阅读
查看源代码
查看历史
更多
导航
首页
最近更改
随机页面
MediaWiki帮助
工具
链入页面
相关更改
特殊页面
可打印版本
固定链接
页面信息
引用本页