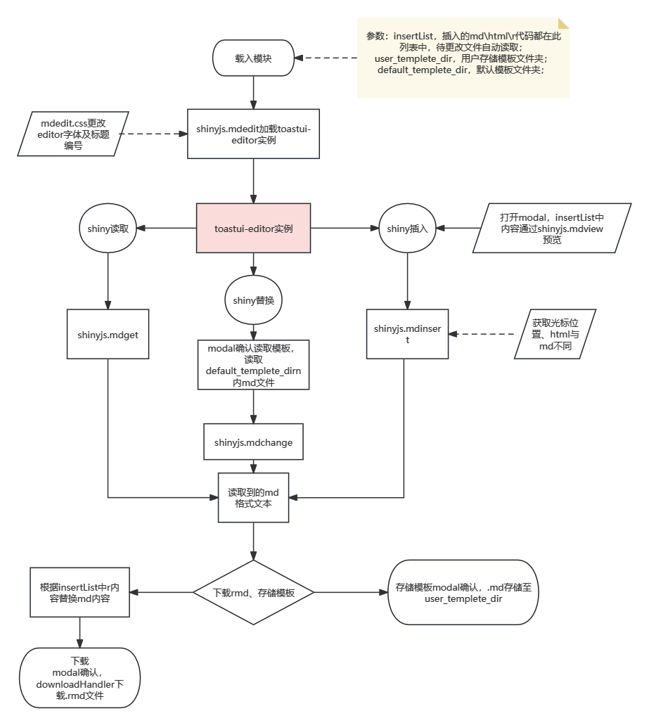
文件:Rmd编辑器.png
跳到导航
跳到搜索
本预览的尺寸:537 × 600像素。 其他分辨率:923 × 1,031像素。
原始文件 (923 × 1,031像素,文件大小:96 KB,MIME类型:image/png)
基于MsUpload的文件上传
文件历史
点击某个日期/时间查看对应时刻的文件。
| 日期/时间 | 缩略图 | 大小 | 用户 | 备注 | |
|---|---|---|---|---|---|
| 当前 | 2023年12月4日 (一) 08:19 | 923 × 1,031(96 KB) | Yugan(讨论 | 贡献) | 基于MsUpload的文件上传 |
您不可以覆盖此文件。
文件用途
没有页面使用本文件。