文件:RGraph.png
跳到导航
跳到搜索
本预览的尺寸:800 × 450像素。 其他分辨率:1,500 × 844像素。
原始文件 (1,500 × 844像素,文件大小:181 KB,MIME类型:image/png)
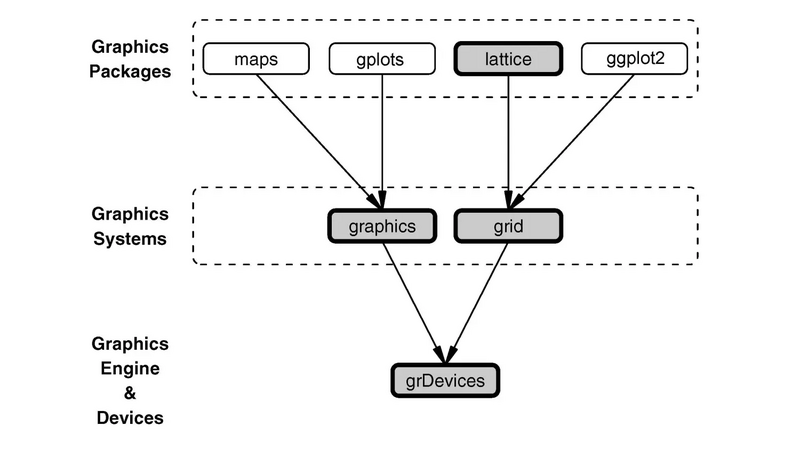
R Graph System
文件历史
点击某个日期/时间查看对应时刻的文件。
| 日期/时间 | 缩略图 | 大小 | 用户 | 备注 | |
|---|---|---|---|---|---|
| 当前 | 2023年10月12日 (四) 16:59 | 1,500 × 844(181 KB) | Tatsu(讨论 | 贡献) |
您不可以覆盖此文件。
文件用途
以下页面使用本文件: